Chẩn đoán bệnh lao trẻ em AFB âm tính bằng bảng điểm
1. Thực trạng bệnh lao hiện nay
Theo thống kê của tổ chức Y tế thế giới 2018, lao gây ra 2 triệu cái chết mỗi năm, trong đó có khoảng 250 nghìn là trẻ em, chủ yếu ở độ tuổi dưới 2 tuổi. Trẻ em có thể bị mắc tất cả các thể lao, tuy nhiên, thường gặp hơn cả là 4 thể:
- Lao sơ nhiễm;
- Lao cấp tính như lao màng não và lao kê;
- Lao hô hấp sau sơ nhiễm như lao phổi và lao màng phổi;
- Lao ngoài phổi: có nhiều loại như lao hạch, lao xương khớp, lao cột sống, lao màng bụng, màng tim, lao niệu - sinh dục, lao ruột...
Một số thể lao nặng như lao màng não, lao kê... nếu quá chậm trễ trong chẩn đoán và điều trị sẽ làm gia tăng rất cao tỷ lệ tử vong cũng như di chứng. Tuy nhiên, chẩn đoán lao ở trẻ em lại rất khó khăn vì triệu chứng lâm sàng không điển hình và AFB đờm thường âm tính.
Trong chẩn đoán lao ở người lớn hay trẻ em, tìm được bằng chứng của vi khuẩn là tiêu chuẩn vàng bằng AFB hoặc PCR lao trong đờm, dịch dạ dạ dày và các bệnh phẩm khác. Tuy nhiên không phải lúc nào cũng tìm được tiêu chuẩn này. Tỷ lệ tìm thấy vi khuẩn lao trong đờm ở 2/3 mẫu chỉ khoảng 6% (nghiên cứu của Nicol về độ chính xác của Xpert MTB / RIF trong chẩn đoán lao tại Nam Phi 2011); 4% (nghiên cứu của Rachow tại Tanzania năm 2012) Vậy làm sao để chẩn đoán lao AFB âm tính?
2. Chẩn đoán lao bằng bảng điểm
Bảng điểm Keith Edwards chẩn đoán lao trẻ em
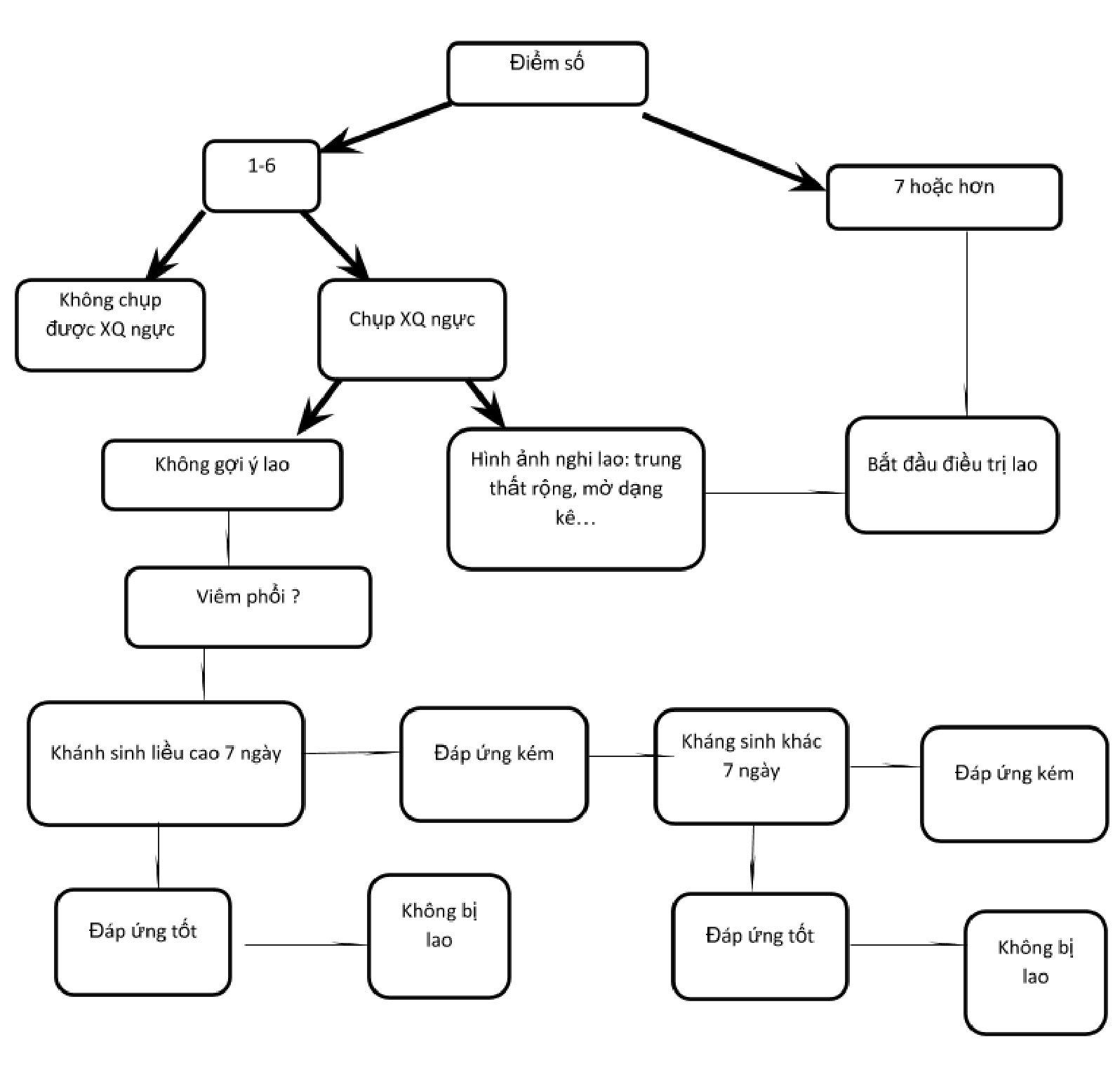
Bảng điểm này ra đời năm 1996, do Keith Edwards giảng viên trường đại học Papua Niu Ghine xây dựng để chẩn đoán lao ở trẻ em. Thang điểm này đã được WHO công nhận và khuyến cáo sử dụng đến nay.

>7 điểm là có giá trị dương tính, có thể điều trị. Sau khi chấm điểm sẽ xử trí như sau:

Theo nghiên cứu Nghiên cứu của Supriya Sarkar, Dilip Kumar Paul năm 2009 trên 53 trẻ có chẩn đoán lao xác định, thấy độ nhạy và độ đặc hiệu là 84,9% và 78%.
Nghiên cứu của tiến sĩ Shyam Narayan,. Mahadevan , V. Tiroumourougane Serane tháng 6/2003 thực hiện trên 100 trẻ em từ 2 tháng đến 12 tuổi chỉ ra độ nhạy và độ đặc hiệu của thang điểm là 91% và 88%
Nghiên cứu của Mbala L1, Nsibu N2, Mpingiyabo K từ 2008-2011 trên 161 trẻ, trong đó có 100 trẻ lao phổi và 61 trẻ khỏe mạnh, cho thấy độ nhạy và độ đặc hiệu của thang điểm trên là 85% và 67,2%.
Trong thang điểm này, vấn đề dinh dưỡng và thời gian bị bệnh là một yếu tố quan trọng trong chẩn đoán. Vì vậy thang điểm có giá trị không cao trong chẩn đoán những thể lao cấp tính.
3. Một số thang điểm của các nước
3.1 Thang điểm của Kenya
| Điểm | 0 | 1 | 2 |
| Thời gian ốm | <2 tuần | 2-4 tuần | >4 tuần |
| Tình trạng DD | >80% | 60-80% | <60% |
| TS gia đình bị lao | Không | Được báo cáo | Có bằng chứng (+) |
| TST (+) | 3 |
| Hạch lympho to đau, có rò | 3 |
| Mồ hôi đêm, sốt ko rõ nguyên nhân | 2 |
| Suy dinh dưỡng không cải thiện sau điều trị | 3 |
| Biến dạng cột sống | 4 |
| Sưng khớp không có tràn dịch, không có chấn thương | 3 |
| Chướng bụng/dịch ổ bụng không giải thích được | 3 |
| Thay đổi nhiệt độ, từng cơn hoặc liên tục | 3 |
| X quang phổi bất thường | 2 |
Đánh giá:
- >7 điểm: chẩn đoán xác định lao
- 5-6: có khả năng bị lao
- 3-4: cần làm thêm các xét nghiệm để đánh giá kỹ hơn
- <2: khả năng không phải lao
3.2 Bảng điểm chẩn đoán lao trẻ em của Indonesia
| Điểm | 0 | 1 | 2 | 3 |
| Tiếp xúc nguồn lây | Không rõ | Tiếp xúc với người bệnh lao có AFB đờm (-) hoặc chưa rõ | Tiếp xúc với người bệnh lao AFB (+) | |
| TST | Âm tính | Dương tính (>10 hoặc >5 ở trẻ có nguy cơ cao) | ||
| Dinh dưỡng | BW/tuổi<80% | Suy dinh dưỡng nặng với BW/tuổi<60% | ||
| Sốt không rõ nguồn gốc | Có | |||
| Ho trên 3 tuần | Có | |||
| Hạch lympho | Nhiều, không mềm | |||
| Sưng khớp (gối, đốt ngón tay) | Có | |||
| X quang phổi | Bình thường | Nghi ngờ lao |
Nếu trên 6 điểm thi khả năng lao là cao.
Chẩn đoán lao ở trẻ em cũng như người lớn vẫn luôn ưu tiên hang đầu là đi tìm bằng chứng vi khuẩn. Tuy nhiên vì tỷ lệ tìm thấy vi khuẩn không cao, đặc biệt ở trẻ em. Nếu chờ đợi bằng chứng vi khuẩn sẽ bỏ sót chẩn đoán hoặc gây chậm trễ trong điều trị. Thang điểm chẩn đoán lao chính là giải pháp cho các trường hợp lao với bằng chứng vi khuẩn âm tính. Điểm lao giúp tổng hợp một cách khoa học các yếu tố nguy cơ bị lao và hướng dẫn điều trị sớm cho các trường hợp lao mà bằng chứng vi khuẩn âm tính.
Tuy nhiên, các thang điểm lao đều không cho chẩn đoán chắc chắn lao 100%. Vậy nên trong quá trình tiếp cận chẩn đoán bệnh nhi lao, song song với việc chấm điểm lao nhiều lần, tại nhiều thời điểm thì việc đi tìm bằng chứng vi khuẩn vẫn luôn phải được chú trọng.
Không chỉ dành cho phụ nữ đã kết hôn hoặc có quan hệ tình dục mới cần phải khám phụ khoa. Trẻ em cũng có thể mắc bệnh phụ khoa nếu không được chăm sóc đúng cách. Do đó, việc khám phụ khoa trẻ em và lưu ý khi đưa trẻ đi khám cũng rất quan trọng.
Suy dinh dưỡng do thiếu protein năng lượng đang là vấn đề quan trọng đối với việc nâng cao sức khỏe của trẻ em các nước đang phát triển và ở Việt Nam hiện nay. Đây là tình trạng bệnh lý theo tác động của sự nhiễm trùng, xảy ra khi chế độ ăn nghèo protein và năng lượng lâu dài, dẫn đến sự chậm phát triển về thể chất cũng như tinh thần của trẻ.
Thông thường chiếc răng sữa đầu tiên mọc khi trẻ được 6 tháng tuổi, và phần lớn trẻ mọc đủ 20 răng sữa (10 răng hàm trên và 10 răng hàm dưới) trước khi lên 3 tuổi. Sau đó các răng sữa rụng dần và sẽ được thay thế bằng răng vĩnh viễn tương ứng. Đây chính là giai đoạn mà các bậc phụ huynh cần theo dõi sát sao sự phát triển răng miệng của con mình.
Viêm nướu răng cấp tính là một trong những bệnh lý phổ biến ở vùng miệng của trẻ. Bệnh thường dễ chẩn đoán và điều trị ở mức độ nhẹ, tuy nhiên có thể nặng hơn nếu không được chữa trị kịp thời. Phát hiện viêm nướu răng sớm sẽ giúp điều trị tốt, ngăn ngừa nguy cơ bệnh tái phát cũng như các ảnh hưởng đến răng, cấu trúc xương và các mô khác.
Trẻ 11 tháng tuổi cực kỳ tò mò với tất cả mọi thứ đang tồn tại. Giờ đây trẻ ngày càng trở nên độc lập hơn bao giờ hết, và những gì phát triển ở trẻ thời điểm này sẽ tiếp tục đi theo trẻ nhiều năm sau này.
Làm gì để trị dứt điểm tình trạng mũi nghẹt và khò khè của trẻ 3 tháng tuổi?
Hiện giờ bé nhà em đã được 3 tháng tuổi rồi. Tuy nhiên từ lúc sinh ra tới giờ mũi bé thường xuyên có đờm và bị nghẹt ạ. Hàng ngày em đều hút mũi cho bé, vậy mà bé vẫn bị khò khè là sao ạ? Em phải làm gì để trị dứt điểm tình trạng này của bé ạ?
- 1 trả lời
- 668 lượt xem
Trẻ sơ sinh cần kéo tai, nắn chân và dùng lá trầu không vẽ chân mày có đúng không?
Em nghe nói quan niệm dân gian xưa khuyên là trẻ mới sinh ra phải kéo tai cho bé có đôi tai dài, dùng là trầu không vẽ chân mày để lông mày của bé mọc dày và đẹp. Ngoài ra còn phải nắn chân cho chân của bé thẳng nữa thì có đúng không ạ?
- 1 trả lời
- 1861 lượt xem
Có cách nào chữa dứt điểm tình trạng tiết dịch màu trắng đục và có mùi hôi tại bộ phận sinh dục của bé gái 9 tuổi không?
Em có bé gái được 9 tuổi. Dạo gần đây âm đạo của bé tiết ra dịch có mùi khó chịu như trứng ung và màu trắng đục như nước vo gạo. Có khi còn bị đau rát và đỏ tấy bên dưới bộ phận sinh dục. Bé đi khám tại bệnh viện Nhi Đồng 2 mấy lần, nhưng bác sĩ không cho siêu âm hay xét nghiệm chỉ chẩn đoán viêm phụ khoa rồi cho thuốc về uống. Bé uống thuốc hết 1 thời gian lại bị lại. Hàng ngày em vẫn vệ sinh nước muối cho bé. Em có tới bệnh viện Từ Dũ để khám cho bé nhưng ở đây không khám bệnh trẻ em. Bé nhà em bị dị tật không hậu môn và đã phẫu thuật. Hiện tại bé đang bị ứ nước thận ở 2 bên. Có cách nào để chữa dứt điểm bệnh ở bộ phận sinh dục cho bé không ạ?
- 1 trả lời
- 1231 lượt xem
Thời điểm cho bé ăn dặm và đổi sữa công thức được tính theo ngày sinh thực tế hay ngày dự sinh?
Em sinh non bé trai lúc 32 tuần 3 ngày. Bé nặng 2,1kg. Hiện giờ bé đã được 6 tháng 11 ngày và nặng 7,2kg, cao 66cm. Lúc bé 6 tháng em có cho bé ăn dặm cháo rây, tỉ lệ 1:10. Mỗi ngày em cho bé ăn 5ml vào lúc 10h sáng. Tuy nhiên ăn đến ngày thứ 4 thì phân bé có hiện tượng lỏng, nhầy và sủi bọt. Em dừng không cho bé ăn dặm nữa thì phân trở lại bình thường. Có phải em cho bé ăn dặm quá sớm không ạ? Và tính thời gian ăn dặm thì tính theo ngày sinh thực tế của bé hay ngày dự sinh ạ? Ngày dự sinh của bé nhà em cách ngày sinh thực tế 2 tháng cơ ạ. Còn vấn đề nữa là bé được 6 hay 7 tháng thì em có thể đổi sữa công thức số 1 sang số 2 ạ? Và thời gian này cũng tính theo ngày sinh thực tế hay dự sinh? Em có thử cho bé uống sữa số 2 nhưng thấy bé xì hơi nhiều và trướng bụng nên em lại quay về cho bé uống sữa số 1 ạ.
- 1 trả lời
- 1748 lượt xem
Trẻ sinh thiếu tháng chưa được chích ngừa lao và viêm gan siêu vi B thì cần làm gì?
Bé nhà em sinh thiếu tháng. Khi sinh ra bé phải nhập viện ở khoa sơ sinh. Hiện giờ bé đã được về nhà rồi. Tuy nhiên, trong giấy ra viện em thấy mũi lao và viêm gan siêu vi B bé vẫn chưa được chích ngừa. Như vậy là bé nhà em đã tiêm mũi vắc xin nào chưa ạ? Và khi nào thì em cho bé đi tiêm?
- 1 trả lời
- 959 lượt xem
Hãy đưa bé thẳng đến phòng khám bác sĩ nếu bạn không thể lấy vật trong mắt bé ra hoặc nếu đã lấy nhưng bé dường như đang rất đau. Đau có thể là dấu hiệu cho thấy mắt bị tổn thương.
Bệnh sốt tinh hồng nhiệt xuất hiện ở trẻ từ 5-15 tuổi, hiếm khi xảy ra ở trẻ dưới 2 tuổi. Ngày nay, bệnh có thể điều trị bằng kháng sinh và ít nguy hiểm hơn so với trước đây.
Sốt xuất huyết là nguyên nhân hàng đầu gây ra bệnh tật và tử vong ở vùng nhiệt đới và cận nhiệt đới.
Sốc phản vệ xảy ra khi hệ thống miễn dịch nhầm lẫn, phản ứng với một chất vô hại như thể nó là một mối đe dọa nghiêm trọng. Điều này kích hoạt cơ thể giải phóng histamin và các hóa chất khác, gây ra một số triệu chứng - một số trong đó có thể đe dọa tính mạng.
Luôn phải tham vấn ý kiến bác sĩ trước khi cho con hoặc trẻ mới biết đi uống bất kỳ loại thuốc nào, đặc biệt nếu đó là lần đầu tiên. Trẻ nhỏ có nhiều khả năng xảy ra phản ứng phụ với thuốc hơn so với người lớn, vì vậy cho trẻ dùng thuốc theo toa hoặc không kê toa (OTC) - ngay cả thuốc "tự nhiên" hoặc "thảo dược" - là việc làm cần hết sức thận trọng.





